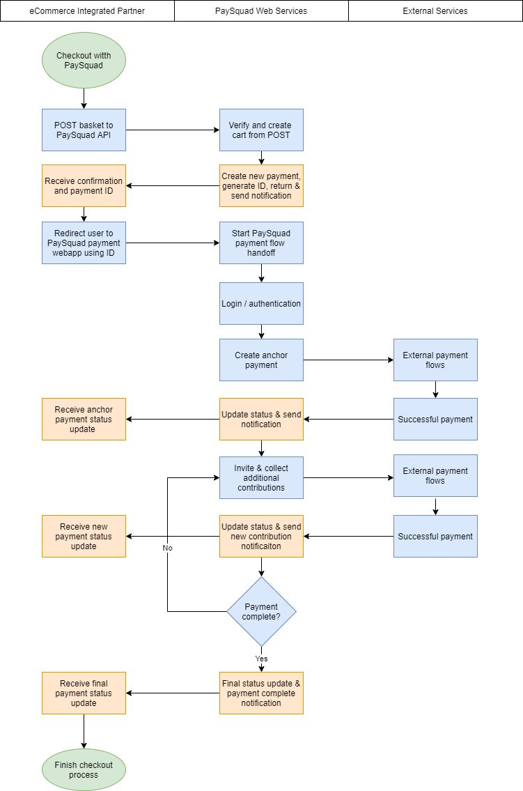
To help understand the PaySquad flow, we have created the following flowchart, which shows the various steps involved in paying with PaySquad.

To help understand the PaySquad flow, we have created the following flowchart, which shows the various steps involved in paying with PaySquad.
